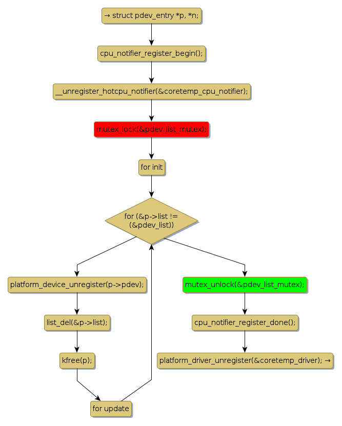
Instance Verification Kit (IVK)
mutex lock @ [22103+29+/linux-3.19-rc1/drivers/hwmon/coretemp.c]
Instance Signature: pdev_list_mutex
|
The Matching Pair Graph:
|
|
Function Name
|
Control Flow Graph (CFG)
|
Events Flow Graph (EFG)
|
Source Correspondence
|
|
coretemp_exit
|
|
|
[21965+13+/linux-3.19-rc1/drivers/hwmon/coretemp.c]
|